金融号
  • 金融头条
  • 金融监管
  • 金融智库
  • 财经
  • 银行
  • 中小银行
  • 金融办
  • 曝光台
  • 文化

金融APP

登录 / 注册
退出登录
中国金融网络领袖
CHINA FINANCE NET 中国金融网
  • 首页
  • 焦点 · 分析
  • 央行
  • 金管总局
  • 证监会
  • 大型银行
  • 股份制银行
  • 金融处罚
  • 城商行
  • 农商行
  • 村镇银行
  • 金融科技
  • 金融研究

分享到微信朋友圈

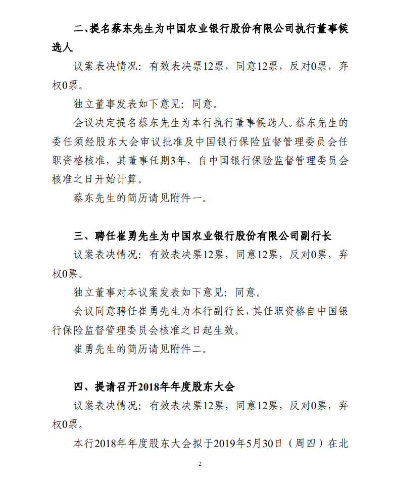
中国农业银行:聘任蔡东、崔勇为副行长

来源: 本站原创  2019-04-12 09:12:57

关注金融网
  • 微博
  • QQ
  • 微信
  •       4月11日中国农业银行发布董事会决议公告称,同意聘任蔡东、崔勇为该行副行长。


          蔡东,1968 年10月出生,财政部财政科学研究所经济 学博士,高级会计师。曾在山东师范大学工作,曾任中国工商银 行会计结算部副总经理,结算与现金管理部副总经理,电子银行 部副总经理、总经理,天津市分行行长。2016年7月任国家开 发银行副行长。


          崔勇,1969年12月出生,西安公路学院工学学士,高级经济师。曾在交通部、国家发改委工作,曾任中国工商银行总行公司业务一部副总经理、青岛分行副行长、厦门分行行长、北京分行副行长、总行公司金融业务部总经理。目前兼任中国银行业协会银团委员会秘书长、中国银行间市场交易商协会专家。



           原文:

    image.png

    image.png

    image.png


    更多精彩内容,点击下载 中国金融网APP 查看

    相关新闻
    • 农业银行聘任张毅为副行长

      2021年10月12日17时04分
    • 农业银行聘任张青松为行长

      2019年10月28日14时23分
    • 农业银行提名林立为董事候选人及聘任为副行长

      2021年03月22日14时40分
    • 农业银行加快农户贷款投放

      2020年03月25日11时09分
    • 农业银行成功发行全市场首单民企债券融资支持工具项下疫情防控债

      2020年03月05日16时24分
    • 农行展厅亮相数字中国建设峰会

      2021年06月07日14时00分
    友情链接
    • 银行网
    • 中国金融网
    • 金融号
    • 微摄
    • 国家摄影
    • 简介
    • 投稿启示
    • 隐私保护
    • 联系我们
    • 广告服务
    • 友情链接
    • 品牌联盟
    • 编辑部:zjw@financeun.com
    • 媒体合作:774353721@qq.com
    • 机构合作部:1760607283@qq.com

    京ICP备07028173号 -1

    京公网安备11010202007075号

    经营许可证编号:京B2-20200983

    Copyright © 2002-2024 financeun.com Inc. All rights reserved.

    版权所有:中金网投(北京)资产管理有限公司 资产控股:亚洲金控投资有限公司

    ----------------------- 底部结束 ----------------------------->